| Vanya666 | Дата: Пятница, 13.01.2017, 21:25 | Сообщение # 1 |
 Хозяин
Группа: Администраторы
Сообщений: 451
Статус: Offline
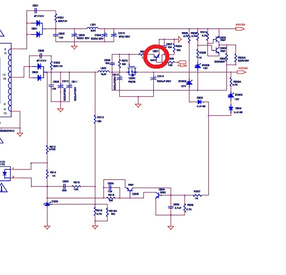
| Ремонт телевизора BBK LEM4079F Не включается.Телевизор BBK LEM4079F Не включается. Горит красный светодиод дежурного режима. не на кнопку включения и пульт не реагирует.В ходе проверки было выявлено что блок питания выдавал на шине +12в рабочий и 0в дежурный . Он выдавал +5.6вольт в дежурном режиме .Процессор естественно думал что телевизор как бы включен и не реагировал на команду включения.Виной оказался npn транзистор Q301 коллектор которого через резистор 10к идет на затвор силового ключа. Транзистор был в утечке. После замены транзистора все встало на свои места и телевизор стал нормально включатся .Всем спасибо ! Кто отремонтировал по моему совету отписываемся пожалуйста для меня это важно. Иначе мне не интересно создавать такие темы и просто помогать непонятно кому. Внизу прилагаю кусок схемы блока питания где красным кругом обведен неисправный элемент. Удачи в ремонтах!!!..
|
| |
|
|